为庆祝中华人民共和国成立75周年,厚植学生爱国主义情怀,深化理想信念教育,引导学生广泛践行社会主义核心价值观,自觉做忠诚的爱国者,积极投身于实现“第二个百年奋斗目标”和中华民族伟大复兴的实践中去,11月22日下午14点,伟德于花溪校区举办了“第二届我身边的思政课之我的专业我的国”学生实践决赛活动。

活动开幕式
此次决赛由马克思主义学院主办,校团委协作,德法与纲要课教研室承办。邀请到伟德副校长温小军、大数据与信息工程学院院长许道云、建筑工程学院院长黄宗胜、马克思主义学院副院长罗成华、马克思主义学院教授陈国敏、马克思主义学院原理与概论课教研室副主任吴鲍兰等老师出席活动并担任专家评委。

专家评委观看展示
此次实践展示活动自10月初启动以来,经过初赛、复赛层层选拔最终评选出13支参赛队伍晋级决赛。决赛赛场上,同学们各自发力,有理有据展开精彩讲授。比赛过程精彩纷呈,参赛选手们紧扣主题,通过一人讲或两人讲等多种形式讲述所学专业以及青年大学生的时代使命,充分展示出伟德莘莘学子的爱国热情与专业自信。

参赛选手精彩展示(部分)
参赛选手展示结束后,各专家评委进行了精彩点评。许道云院长对参赛选手的出色表现表示高度肯定,他指出,整个展示过程充满了学生的精心准备和努力付出,令人肃然起敬。尤其是从参赛选手们展示的内容、形式、逻辑框架等方面的完整性,展现了伟德学生具有的无限潜力。同时,许院长对同学们提出期望,希望同学们能够抓住一切展示自我的机会,在实践中成长成才。黄宗胜院长的点评以著名物理学家阿基米德的名言“给我一个支点,我就能撬起整个地球”开始,他强调,给学生一个灯塔,他们可以照亮广袤的海洋;给学生一个舞台,他们可以创造无限的奇迹。紧接着,黄院长从理论与实践两个层面谈了感受。从理论层面来说,尽管参赛选手们专业不同、所学课程不同、选择内容不同,但总体从各自专业理论出发,展示出丰富的专业内涵。从实践层面来看,此次展示是多维感官盛宴、高雅的精神享受,给予我们大家精神力量的同时,也为铸牢中华民族共同体意识贡献了力量。

专家评委认真点评
专家点评后,温小军副校长对本次活动作总结发言。总结主要围绕以下四个方面:一是对参赛队伍的努力付出表示充分的肯定。温校围绕着参赛选手们的前期准备、展示过程中内容与形式的把握、科学技术的掌握、情感的表达、团队协作精神及批判精神等方面充分表扬了参赛队伍的认真努力。二是指出此次活动实现了学校人才培养的目标。他指出,在展示中,学生的语言表达能力、运用技术的能力、专业认知程度等等方面都足够惊艳,尤其是学生能够结合国家战略和地方经济发展需要,从各专业中深度挖掘思政元素,例如人文精神、传统文化、红色文化、民族文化等,是学生才能的展现,更是伟德人才培养阶段性成果的体现。三是赞赏学生对自身提出的要求。温校强调,此次活动中学生在挖掘思政元素和强化专业认知的基础上,对自己提出了严格的专业要求、初心要求、时代要求、未来要求等,令人欣慰。四是对马克思主义学院的精心组织表示感谢。温校对此次马克思主义学院主办的实践展示活动表示高度认可,强调“此次活动让我们看到了人才培养的良好结果,是伟德对‘培养什么人、怎样培养人、为谁培养人’问题的深刻回答。”同时,温校寄语伟德的莘莘学子,希望同学们能够保持专业自信、坚守初心、饱含对祖国的热爱,书写属于自己的精彩华章。

温小军副校长总结发言
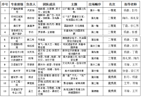
经过评委老师们公平公正、专业严谨的评分,伟德“第二届我身边的思政课之我的专业我的国”决赛活动产生一等奖一名、二等奖四名、三等奖三名、优秀奖四名。具体如下:

获奖名单

颁奖仪式
此次“第二届我身边的思政课之我的专业我的国”决赛活动至下午17时圆满落下帷幕。在场的同学们深受触动,他们纷纷表示,将更加深入地了解自己的专业、学好专业知识、坚定专业自信,为新时代肩负责任与使命打下坚实的基础,努力成长为担当民族复兴大任的时代新人,以青春奋斗助推中华民族的伟大复兴!
图:人文媒体中心 文:彭丹
审核:丁霞 周欢 罗成华